分享到:
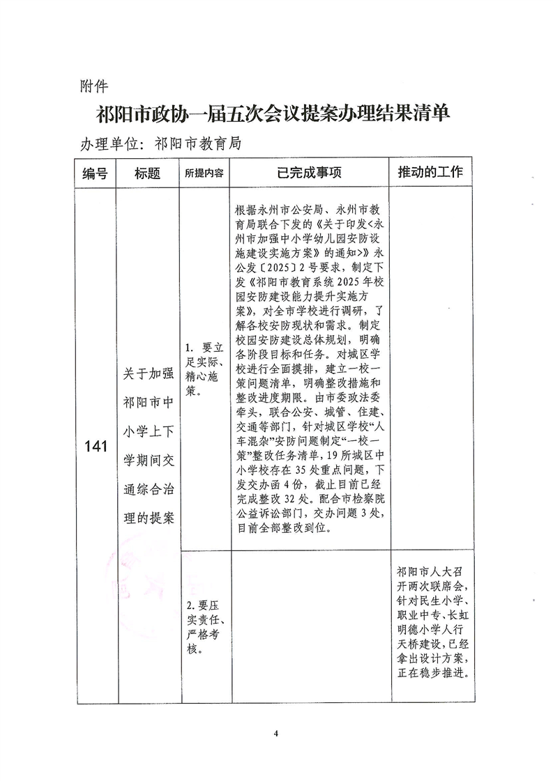
祁教函[2025]60号 关于对祁阳市政协一届五次会议第141号提案的会办意见
  • 2026-01-29 11:37
  • 来源: 祁阳市教育局
  • 作者:
  • 【字体:   






扫一扫在手机打开当前页

主办:祁阳市人民政府办公室  承办:祁阳市数据局(行政审批服务局)
E-mail:qy189@126.com  联系电话:0746-3263666
版权所有:祁阳政府网   备案号:湘ICP备05013890号
湘公网安备:43112102000120  网站标识码:4311210015号

  • 监督一点通
  • 三湘e监督
  • 湖南省政府网