网站首页
走进祁阳
政务公开
办事服务
政民互动
您现在所在的位置 : 首页 > 政务公开 >
工作信息
分享到:
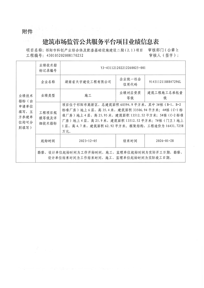
关于祁阳市科创产业综合体及配套基础设施建设二期(2.1)申请提升业绩技术指标等级并同步到全国建筑市场监管公共服务平台信息的公示
2026-03-19 17:04
来源:
祁阳市住房和城乡建设局
作者:
【字体:
大
中
小
】
扫一扫在手机打开当前页
【TOP】
【
打印页面
】【
关闭页面
】